What is Recognition of Prior Learning?
The Seychelles Qualifications Authority Act 2021 defines Recognition of Prior Learning (RPL) as principles and processes through which the prior knowledge and skills of a person are made visible, mediated and assessed for the purposes of alternative access and admission, recognition and certification, or further learning and development.
RPL is viewed as the acknowledgment of a person’s knowledge, skills, attitudes, personal attributes and competencies acquired during previous education and training, and work or life experience, through the granting of formal credits leading to a qualification, part qualification or Micro-credential for such learning regardless of where the learning was achieved.
During the RPL process, all the courses credited to an individual are indicators of success. Should the RPL candidate be awarded credits for part of the qualification or Micro-credential, this will shorten the process for the candidate to obtain the complete qualification.
The importance of recognising equivalence rather than an exact match between experience and academic learning is necessary. However, the assessment of learning from experience, consideration of relevant competencies and equivalence of competencies contained in unit standards and learning outcomes of qualifications would require a set of agreed criteria, policies and procedures.
Types of learning
The types of learning that shall be considered for recognition of prior learning shall be namely:
- Formal learning obtained through formal education and training;
- Non-formal learning obtained through short training courses and workshops;
- Informal learning obtained through work experience, self-study, volunteer activities,
- leisure and life experiences or any other achievements
Purposes of RPL
RPL in the context of Seychelles serves a number of purposes, namely for:
- achieving a qualification, part-qualification or Micro-credential;
- seeking acceptance into tertiary studies;
- job promotion;
- salary enhancement;
- better job prospects;
- meeting qualification requirements of present employment.
Evaluation of Competencies
A candidate’s competencies will be evaluated against nationally developed standards or learning outcomes approved by the SQA and registered on the SNQF.
Criteria
An individual must have relevant occupational, trade or professional experience (paid or voluntary) supported by evidence, in order to be considered for RPL.
Initiation of the Process of RPL
The process of RPL can be initiated as follows:
- Initiation by a potential RPL candidate: A person may decide to apply for an RPL process.
- Initiation by parent organisation: An organisation may decide to have its employees undergo RPL process to achieve a specific qualification or part qualification/credits, in which case, the parent organisation will initiate the process.
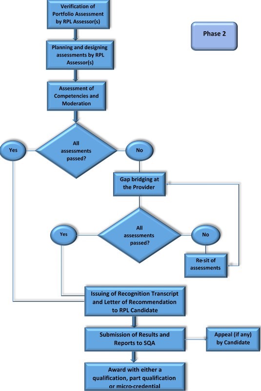
The RPL Process Pathway

Gap Bridging
RPL candidates, who do not qualify for a full qualification and who want to, should be given an opportunity to receive gap (top-up) training in those unit standards/learning outcome where they were found not yet competent to enable them to achieve a full qualification.
The Provider will be responsible for organising gap training for RPL candidates, but it will be the responsibility of the RPL candidates to make the necessary arrangements to attend the gap training.
Gap training will focus on the components of a unit standard/learning outcome where the RPL candidates were found not yet competent and/or on the whole unit standard where the candidates were found not yet competent.
Once candidates have successfully completed the top-up training, they will be assessed or re-assessed on the components of or in the unit standards/learning outcomes which they were found not yet competent and certified.
Award
A certificate awarded through RPL shall be issued by the Provider offering the programme leading to the award and where assessment of the candidate has taken place.
There shall be no distinction between a certificate obtained through RPL and that of other modes of learning.